Authentication
Let your users login to you app with the simplest authentication flow. We've included the most common authentication methods. So you can choose the right one for you.
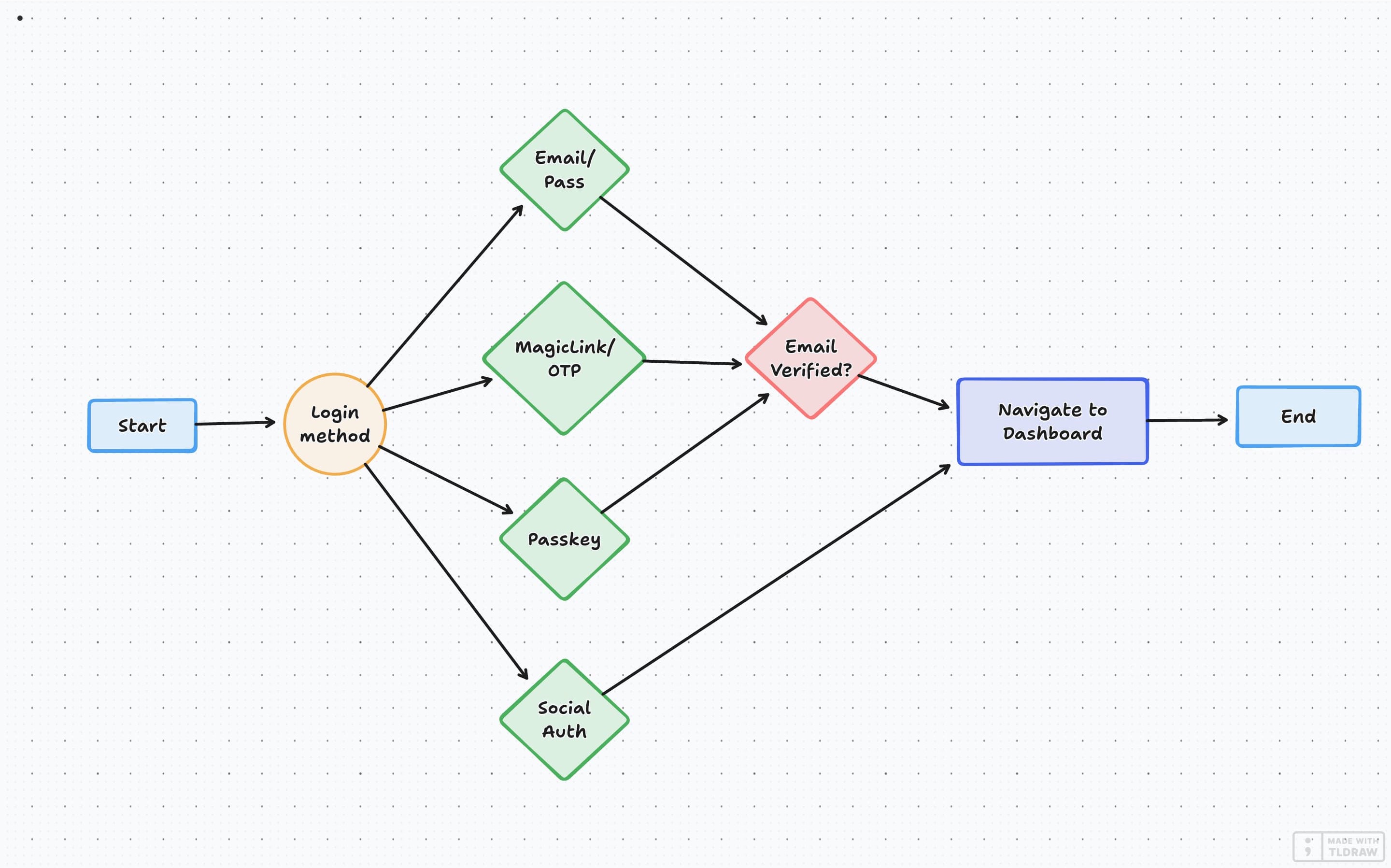
Email/Password
The classic email/password login.
One time password
Email a one time password to login to your app.
Magic Link
Send a link to login
15+ Social Logins
Google, Github, Facebook, Twitter, and more.
Passkeys
Allow logging in with a fingerprint or faceid
Email Verification
Verify your users email address
Password Reset
Allow users to reset their password
Link Multiple IDs
Allow users to link multiple IDs
How Auth works in Supersaas
Auth is built on top of Nuxt Auth Utils, a first party Auth Solution from the creators of Nuxt.
Its a really light weight, utility first library that makes it easy to add authentication to Nuxt apps.
Our Auth system is built of top of this to manage and secure sessions.
Registration flow

Login flow

Database Actions
| Method | Parameters | Returns |
|---|---|---|
| findEmailVerificationCodeByUserId | userId: string | EmailVerificationCode |
| deleteEmailVerificationCode | id: string | void |
| findPasswordResetToken | token: string | PasswordResetToken |
| deletePasswordResetToken | id: string | void |
| findOneTimePassword | id: string | OneTimePassword |
| findOneTimePasswordByUserId | userId: string | OneTimePassword |
| deleteOneTimePassword | id: string | void |
| findEmailVerificationCode | id: string | EmailVerificationCode |
| linkOAuthAccount | userId: string, providerId: string, providerUserId: string | void |
| findLatestOneTimePasswordByEmail | email: string | OneTimePassword |



